京都电子(KEM)-可睦电子(上海)商贸有限公

KYOTO ELECTRONICS MAnuFACTURING(SHANGHAI)Co.,LTD.


T/XJWA 007-2024 桑葚酒 - 酒精度的检验
来源: | 来源:KEM China | 发布时间 :2025-12-26 | 150 次浏览: | 🔊 点击朗读正文 ❚❚ | 分享到:
本文件规定了桑葚酒的术语和定义、产品分类、要求、分析方法、检验规则、标志、包装、运输和贮存。本文件适用于桑葚酒的生产、检验与销售。

T/XJWA 007-2024 桑葚酒

京都电子KEM产便携式密度计 DA-130Nc、高精度台式酒精浓度测定仪 ALM-155 检验桑葚酒 - 酒精度


范围
本文件规定了桑葚酒的术语和定义、产品分类、要求、分析方法、检验规则、标志、包装、运输和贮存。
本文件适用于桑葚酒的生产、检验与销售。

术语和定义
下列术语和定义适用于本文件。
桑葚酒
以鲜桑葚或桑葚汁为原料酿制而成,含有一定酒精度的桑葚果酒。
桑葚发酵酒
以鲜桑葚或桑葚汁为原料,经全部或部分酒精发酵酿制而成的,含有一定酒精度的发酵酒。
特种桑葚酒
用鲜桑葚或鲜桑葚汁在酿造工艺中使用特定方法酿制而成的桑葚酒。
桑葚利口酒
桑葚利口酒是以桑葚发酵酒为主要原料,添加桑葚白兰地、食用酒精以及桑葚汁、浓缩桑葚汁、果葡糖浆或白砂糖为辅料,经陈酿、调配、灌装等工艺生产而成,酒精度为15.0~22.0% vol的桑葚酒。
注:加入的桑葚蒸馏酒、桑葚白兰地或食用酒精以及桑葚汁、浓缩桑葚汁、白砂糖之总量不得超过产品总质量(或总体积)的25.0%。
加香桑葚酒
以桑葚发酵酒为酒基,经浸泡芳香植物或加入芳香植物的提取液而制成的,具有浸泡植物或植物提取物特征的桑葚酒。
注:芳香植物指根据相关规定可在食品加工中使用的具有芳香特征的植物。
低醇桑葚酒
采用鲜桑葚或桑葚汁,经全部或部分发酵,潜在酒精度不低于7.0% vol的原酒,然后采用特种工艺降低或不降低酒精度,最后成为酒精度为1.0~7.0% vol的桑葚酒。

产品分类
产品分类见表1。
表1.jpg

酿造工艺
桑葚发酵酒
桑葚鲜果→采收、挑选→破碎、打浆→发酵(加入酵母等)→皮渣分离→澄清→贮存→调配→过滤→杀菌→灌装→包装→成品。
特种桑葚酒
桑葚利口酒
桑葚鲜果→采收、挑选→破碎、打浆发酵(加入酵母等)→皮渣分离→调整成分(加入桑葚汁、浓缩桑葚汁、蒸馏酒、白兰地或食用酒精调整酒精度为15.0~22.0% vol)→陈酿→调配→过滤→杀菌→灌装→包装→成品。
加香桑葚酒
桑甚鲜果→采收、挑选→破碎、打浆→发酵(加入酵母等)→皮渣分离→浸泡植物香料/添加植物香料提取物→调配→过滤→杀菌→灌装→包装→成品。
低醇桑葚酒
桑甚鲜果→采收、挑选→破碎、打浆→发酵(加入酵母等)→终止发酵(酒精度≤7% vol)→皮渣分离→调配→过滤→杀菌→灌装→包装→成品。

要求
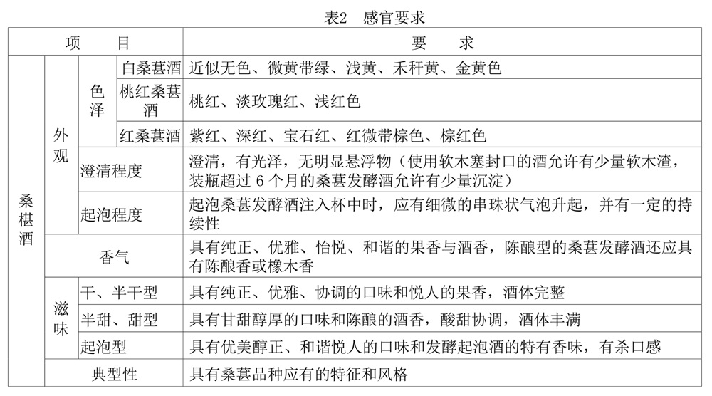
感官要求
应符合表2的要求。
表2.jpg

理化要求
应符合表3的要求。
表3.jpg

卫生要求
应符合 GB 12696 规定。
微生物要求
应符合 NY/T 1508 规定。
食品添加剂要求
应符合 GB 2760 的规定。
食用酒精
应符合 GB 31640 的规定。
玻璃制品
应符合 GB 4806.5 的规定。
净含量
应按《定量包装商品计量监督管理办法》执行,检验方法按 JJF 1070 执行。

检验规则
组批
同一生产期内所生产的、同一类别、同一品质, 且经包装出厂的、规格相同的产品为同一批次。
抽样
应按 GB/T 15037 的规定执行。
检验分类
出厂检验
应按 GB/T 15037 的规定执行。
检验项目
感官要求、酒精度、总糖、干浸出物、总酸、挥发酸、二氧化碳、总二氧化硫、净含量、微生物。
GB/T 15037-2006 葡萄酒
GB 5009.225-2023 食品安全国家标准 酒和食用酒精中乙醇浓度的测定


实验仪器制备,推荐使用】酒精度的测定
京都电子KEM 手持式数显酒精浓度测定仪 DA-130Nc

产品介绍链接:
          

用于测定除菌消毒液的演示


京都电子KEM 高精度台式酒精浓度测定仪 ALM-155

产品介绍链接:





功能介绍